Tener la capacidad de poder estar al día de la información que se divulga sobre un tema que nos interesa pide tiempo, constancia y disponer de herramientas que nos ayuden a gestionar los contenidos de manera sistemática. Y si queremos ir aún más al detalle del contenido, se hace imprescindible disponer de herramientas que permitan extraer los conceptos clave para identificar con más exactitud qué volumen de información realmente queremos leer sobre un determinado tema.
El uso de herramientas de extracción de conceptos clave hace posible dibujar el mapa de conocimiento de contenidos varios como, por ejemplo, un texto académico, un texto divulgativo o un discurso político. Este tipo de herramientas son de aplicación diversa y ofrecen una alta rentabilidad en el aprovechamiento de la información difundida.
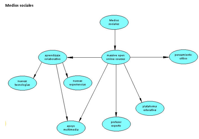
Para mostrar un ejemplo de uso del nivel de aprovechamiento de información que permiten las herramientas de extracción de conceptos clave, he considerado algunos de los artículos que han sido publicados recientemente en la revista COMeIN, clasificados por tema. El resultado obtenido nos permite identificar cuáles son los diferentes conceptos clave que han ido apareciendo en cada uno de los ámbitos temáticos que he tenido en cuenta y ver cuál es el foco de interés de cada artículo.
Los ámbitos temáticos considerados son los de creatividad, medios sociales, planificación de medios, publicidad, periodismo, comunicación política, cultura digital, comunicación de crisis, televisión, cine y diseño audiovisual. Y los he analizado teniendo en cuenta un artículo por ámbito. A continuación muestro cómo pueden quedar representados los conceptos por medio de diagramas.
Creatividad. Fuente: 'Pop-up', un nuevo concepto de tiendas y restaurantes

Medios sociales. Fuente: De las aulas con paredes a los 'Massive Open Online Courses'

Planificación de medios. Fuente: Medios íntimos

Publicidad. Fuente: Nostalgia: volver atrás para ir hacia adelante

Periodismo. Fuente: ¡Que se jodan!

Comunicación política. Fuente: La esencia, política, de las relaciones públicas

Cultura digital. Fuente: ¿Dónde está Wally?

Comunicación de crisis. Fuente: 'Vaticanleaks': el último episodio de filtración informativa

Televisión. Fuente: Patología fanática y dictadura del buen gusto

Cine. Fuente: La no-crisis del cine
Diseño audiovisual. Fuente: Mapeando la ciudad, audiovisualmente

A través de estos mapas visuales se puede observar hasta qué nivel las herramientas de extracción automática de conceptos clave o denominaciones relevantes permiten explotar los contenidos que más nos interesan. Los resultados que acabamos de mostrar hacen posible un acercamiento rápido y directo a cada uno de los artículos sin tener que leer por completo su contenido. Asimismo, cabe destacar que la representación conceptual que se ha obtenido por cada tema se ha realizado a partir de un único contenido, por lo que estas representaciones conceptuales se irán ampliando y concretando cuanto mayor sea el número de contenidos que esté disponible en cada ámbito.
Cita recomendada
VÀZQUEZ GARCIA, Mercè. Disección de contenidos a partir de conceptos. COMeIN [en línea], octubre 2012, núm. 15. ISSN: 1696-3296. DOI: https://doi.org/10.7238/c.n15.1271



