Tenir la capacitat de poder seguir fil per randa la informació que es difon sobre un tema que ens interessa demana temps, constància i tenir a l’abast eines que ens ajudin a gestionar els continguts de manera sistemàtica. I si volem anar encara més al detall del contingut, cal disposar d’eines que permetin extreure'n els conceptes clau per a identificar amb més exactitud quin volum d'informació realment volem llegir sobre un determinat tema.
L’ús d’eines d’extracció de conceptes clau fan possible dibuixar el mapa de coneixement de continguts diversos com ara un text acadèmic, un text divulgatiu o un discurs polític. Aquest tipus d'eines són d’aplicació diversa i ofereixen una alta rendibilitat en l’aprofitament de la informació difosa.
Per a mostrar un exemple d’ús de l’aprofitament d’informació que ens permeten les eines d’extracció de conceptes clau, he considerat els articles que han estat publicats recentment a la revista COMeIN, classificats per temes. El resultat obtingut ens permet copsar quins són els diferents conceptes clau que han anat apareixent en cada un dels àmbits temàtics que he tingut en compte i veure quin és el focus d’interès de cada article.
Els àmbits temàtics considerats són els de creativitat, mitjans socials, planificació de mitjans, publicitat, periodisme, comunicació política, cultura digital, comunicació de crisi, televisió, cinema i disseny audiovisual. I els he analitzat tenint en compte un article per àmbit. Seguidament faig una proposta de com poden quedar representats els conceptes per mitjà de diagrames.
Creativitat. Font: 'Pop-up', un nou concepte de botigues i restaurants

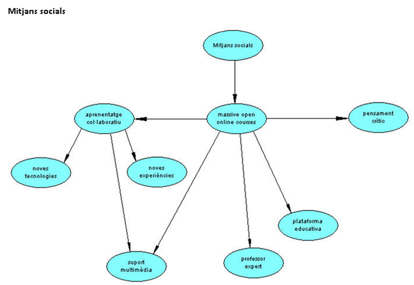
Mitjans socials. Font: De les aules amb parets als 'Massive Open Online Courses'
Planificació de mitjans. Font: Mitjans íntims

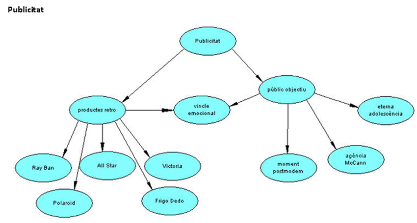
Publicitat. Font: Nostàlgia: tornar enrere per anar endavant

Periodisme. Font: ¡Que se jodan!

Comunicació política. Font: L'essència, política, de les relacions públiques

Cultura digital. Font: On és wally?

Comunicació de crisi. Font: 'Vaticanleaks': l'últim episodi de filtració informativa

Televisió. Font: Patologia fanàtica i dictadura del bon gust

Cinema. Font: La no-crisi del cinema

Disseny audiovisual. Font: Mapejant la ciutat, audiovisualment

Per mitjà d’aquests mapes visuals s’ha pogut observar fins a quin nivell les eines d'extracció automàtica de conceptes clau o denominacions rellevants permeten d'explotar els continguts que ens interessen més. Els resultats que acabem de mostrar fan possible un acostament ràpid i directe a cada un dels articles sense haver-ne de llegir completament el contingut. A més, cal tenir en compte que la representació conceptual que s’ha obtingut per cada tema ha estat a partir d'un únic contingut, motiu pel qual aquestes representacions conceptuals es van ampliant i concretant a mesura que s'amplia el nombre de continguts de cada àmbit.
Citació recomanada
VÀZQUEZ GARCIA, Mercè. Dissecció dels continguts per mitjà de conceptes. COMeIN [en línia], octubre 2012, núm. 15. ISSN: 1696-3296. DOI: https://doi.org/10.7238/c.n15.1271



